学生公寓是人员密集场所,是校园安全工作的重中之重。今年7月郫都校区开展电动车专项治理以来,学生苑区内电动自行车逐渐减少清零,但学生曲解和规避电动自行车概念,使用电动滑板车、电动平衡车等电助力工具越来越多。电动滑板车、电动平衡车因体积小、重量轻,学生携带进出公寓、教室较为容易,但其在宿舍内充电及存放问题已逐渐成为新的安全隐患。
为进一步强化学生公寓安全管理、排除安全隐患,在党委宣传部、党委学生工作部的大力支持下,后勤服务总公司联合学工部于11月18日发布了《关于进一步加强各校区学生公寓安全管理的通知》,严格管理电动滑板车、电动平衡车进出学生公寓。学工部随即召开学工系统专题会议布置相关工作。

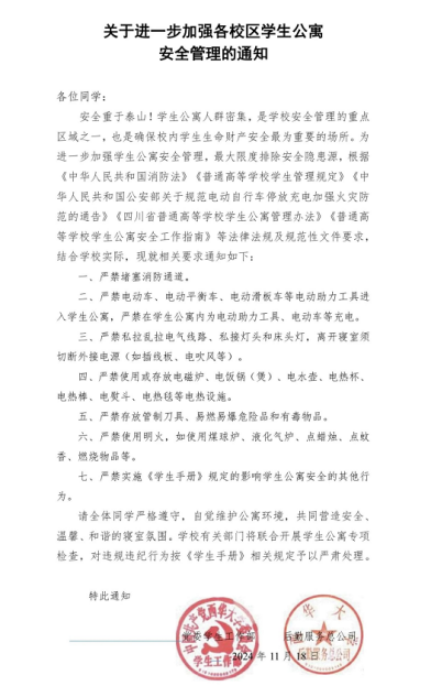
公寓安全管理通知
在发布通知、布置工作的基础上,党委宣传部在学校官微上推送了“电助力工具使用安全教育”的相关推文,进一步普及安全知识、增强安全意识,筑牢师生员工安全思想防线。学生公寓中心统一制作了“勿因一时大意、酿成惨痛教训”的宣传海报,针对性地介绍电动滑板车等电动工具引发火灾的警示教育视频,并安排公寓管理员向学生做好宣传教育和劝阻工作。




